基于plc控制的车辆出入校门控制管理系统设计
摘要:现今经济发展迅速社会的快速进步,人们生活水平得以提高。在满足基本需求后,为了提高生活质量和更好的出行,在经济条件允许的情况下更多的人选择购买私家车,这导致出入各种公共场合的车辆越来越多,随之而来的各类关于车辆出行停靠的问题也越来越多。根据这种情况传统的人工车辆管理技术已经不能满足现实的需要。为了提高对车辆的管理效率并保证车辆的安全,需要一种自动化程度高、方便快捷的车辆管理系统。针对大学车辆进出管理的现状和需求,以及目前高校整体网络环境以及数字化校园环境,提出一种运用可编程控制器(PLC)对学校汽车进出进行自动化管理的方案。 PLC的具有可靠性高、功能性强和编程简单等优点,所以深受设计人员的喜爱。除了基本单元,PLC还可以追加许多扩展模块,从而增强其功能和性能。此方案大大提高了设计效率,维护周期短且调试方便,成本较低,可由学校师生自主设计。
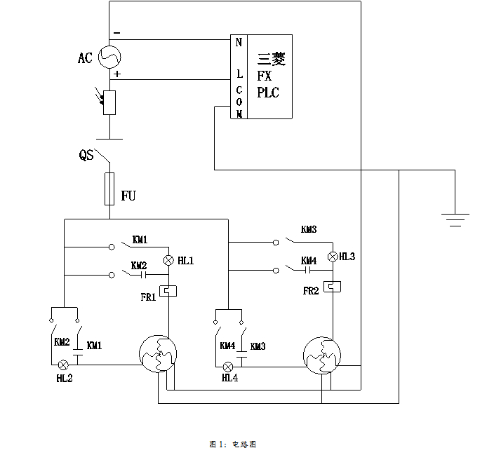
由于停车场基本是供学校师生使用,可以考虑采用PLC对停车场进行自动控制,可避免由于人工操作在出入口发生排队拥堵的情况。车辆管理系统重点要做到准确指示车辆进出;车辆进入校门后,记录车辆总量;车辆离开车库时,减少车辆数量。车辆进出指示可完全由PLC进行中央控制处理,停车场空位指示可利用价格便宜的数码管显示。
关键词:PLC;自动控制;车辆出入
Vehicle access gate control management system design
Abstract:Rapid advances in today's rapid economic development of society,people's living standards improved.After meeting basic needs,in order to improve the quality of life and better travel,in the economic conditions allow more people choose to buy private cars,this has led to a variety of public access to more and more vehicles,attendant stops all kinds of questions about the vehicle to travel more and more.According to this scenario the traditional manual vehicle management technology can not meet the real needs. In order to improve the management efficiency of the vehicle and to ensure the safety of the vehicle, requires a high degree of automation, convenient vehicle management system. For the management of the University of vehicles entering and leaving the status and needs, and the current network environment, universities as well as the overall digital campus environment, propose a use of a programmable controller (PLC) for the automated management of the school car out of the program. With high reliability, functionality and programming strong and simple, so loved by designers PLC. In addition to the basic unit, many PLC expansion module can also be added to enhance its functionality and performance. This program greatly improves the design efficiency, maintenance cycle is short and easy to debug, low cost, independently designed by teachers and students.
Because parking is available for teachers and students to use basic, parking could be considered the PLC automatic control, can avoid queuing congestion situation occurs in manual operation entrances. Vehicle management system to achieve an accurate indication of focus and out of the vehicle; vehicle after entering the gate, record the total vehicle; when the vehicle left the garage, reducing the number of vehicles. Vehicle access instructions can be completely controlled by the PLC central processing, parking space available cheap instructions digital display.
Keywords:  PLC, automatic control,vehicle access
目录
摘要	4
一、绪论	6
1.1课题背景及意义	6
1.2选题目的与研究内容	6
1.3国内的发展趋势	7
二、系统及特点	7
2.1系统功能说明	7
2.2系统概述	8
2.3系统功能	8
2.4主要特点	9
2.5PLC介绍	9
2.5.1PLC的基本结构	9
2.5.2PLC的工作原理	10
三、系统主要设备特点及功能	10
3.1外部设施	10
3.1.1 入口读卡器	10
3.1.2 票箱控制板	11
3.1.3 自动道闸	12
3.1.4 车辆检测器	12
3.1.5 外壳与骨架	13
3.2硬件及端口	13
3.2.1系统整体框架	13
3.2.2传感器布置方案	13
3.2.3PLC的I/O/端口接线	13
3.3软件设计	15
四、出入口控制	16
4.1身份识别及道闸开关	16
4.2车辆进入口流程	18
4.3计数逻辑	19
五、 程序调试	22
六、总结	23
七、参考文献	24
一、绪论
1.1课题背景及意义
近些年来,随着社会的进步和发展,物质的日益丰富,人们的生活方式发生着很大的变化,越来越多的私家车使得交通拥挤便是现象之一。随着人民收入的增加,拥有私家车的人也越来越多,出行方便的同时城市交通的压力也日益增大。城市由于交通工具的增加造成的交通拥挤甚至混乱给人们的生活带来极大的不便,其中最具有代表性的问题就是停车难,出入难以管理。这种不便迫使人们去寻找高技术的、有效的手段去解决这种不便。于是智能化的车辆出入系统就成为顺应这一时代需求的产物。车辆出入管理系统不仅可以有效地解决车辆出入造成的交通混乱,而且可以促进交通设施的正规化建设,同时也尽可能地减少车主对于失车被盗的忧虑。同时,在技术方面,其高技术性匹配于现有其它智能化系统,具有很好的开放性,易于与其它智能化系统组合成更强大的综合系统,顺应各种综合方式的管理。采用高科技智能化的管理还能避免人为的操作失误和落后的管理方式而引起的各种不便。在这样的情况下,PLC作为一种专门的数字运算操作的电子装置就起到了很大的作用。它采用可以编制程序的存储器,用来在其内部存储执行逻辑运算、顺序运算、计时、计数和算术运算等操作的指令,并能通过数字式或模拟式的输入和输出,控制各类设备自行运作。由于PLC是按照易于扩展其功能的原则而设计,在后期可以添加各种作用的模块以加强系统,增强系统更里,所以在各行各业都有很大的作用,受到欢迎。
1.2选题目的与研究内容
现今大学校园人数不断增长,而在交通日益发达的今天,除了教师,许多学生也会选择自行驾车来学校上课,再加上一些外来车辆,就使车辆出入变得难以管理,于是迫切需要一种高科技智能化的管理方式以提高出入口车辆的管理水平。于是我想到设计一款车辆出入系统,在各项基本功能都能够实现的情况下,加入自己的理解与创新,增加一些使用的功能,使车辆出入管理水平以及车辆的安全系数得以提高。在这过程中还要符合成本情况,以低成本产生高效率。在设计时,必定会要用到所学知识,需要总结三年来的学习成果,将大学所学的知识由理论转为实践,把知识转为生产力,对自己而言这是很有意义且也能让自己有所收获的。在遇到困难时,会查阅书籍资料或是研究课本,这个过程相当于是将所学内容复习巩固,从而对研究的项目有更深的认知,也能更好的完成论文。论文主要研究该控制系统的工作原理,了解各部分的功用并基本掌握车辆出入管理系统的结构与运行方式并剖析该系统的内外设施以及软硬件系统。该设计采用光传感器、地感线采集信号,使用PLC控制,以数码管显示,以全自动化代替人工作业,可以可靠准确的完成车辆出入时的监测、统计与管理,在外界干扰较大的情况下也有多重保障使该系统不易出现误计数或漏计数。
1.3国内的发展趋势
众所周知,车辆出入管理系统在国内已经得到了广泛地推广和使用,市场反响很好,需求量也处于稳步上升的趋势,尤其是近两年的发展更为喜人。据权威推测,截止至明年年底,国内车辆出入管理系统的需求将突破37亿元人民币大关,由此说明国内对该系统的好评。就目前的市场情况来看,平均一套停车场系统的价格在3~6万元之间,全国停车场行业的潜力巨大,其需求量也在不断地上升。随着停车行业的发展,停车场管理系统的价格在明年将上升至8万元左右,甚至更高,在需求不断增加的带动下,将很容易突破37亿元大关。目前,我国的车辆出入管理系统行业发展潜力巨大,被广泛看好。在市场应用方面,随着停车场设备的应用价值逐渐彰显,越来越多的小区、中低档写字楼、机场、会展中心、学校、企事业单位等开始接纳并运用车辆管理系统,未来车辆管理系统的需求定将不断增加。在这里我们看到了车辆管理系统的受欢迎程度以及良好的前景,这种顺应时代潮流的控制系统会有很大的发展前途。但仍有许多地方采用人工的手动管理方式,造成一些可或不可避免的损失,对一些突发事件也无法及时的发现。若不采用更好地管理方式,人为管理造成的损失将会扩大,这是人们不愿看见的。
参考文献
[1]顾战松、陈铁年.《.可编程控制器原理与应用》,国防工业出版社
[2]于佳音、邓洪伟.《电气控制与PLC》,中国电力出版社
[3]廖常初.《可编程序控制器应用技术》,重庆大学出版社
[4]王卫星.《可编程控制器原理及应用》,中国水利水电出版社
[5]高钦和.《可编程控制技术与设计》,人民邮电出版社
[6]汪晓平.《PLC可编程控制器系统开发实例导航》,人民邮电出版社
[7]三菱公司.《三菱FX系列可编程序控制器系统手册》
[8]陈立定.电气控制与可编程序控制器的原理及应用[J].第一版.北京:机械工业社,2004:1-49
[9]张进秋,陈永利,张中民.可编程控制器原理及应用实例[J].第一版.北京:机械工业出版社,2004:318-339
[10]吴晓君,扬向明.电气控制与可编程控制器应用.第一版[J].北京:中国建材工业出版社,2004:64-75

 
						
 
				  
					        
							



















 
					        
					 
					 
					