带无线数据传感采集器的设计
摘要 在计算机广泛应用的今天,数据采集的重要性是十分显著的。所谓的数据采集是指被测对象的各种参量(物理量、化学量和生物量等)通过各种传感元件做适当的转换后,再经过信号调理、采样、量化、编码、传输等步骤,最后送到控制器(计算机)进行数据处理和存储记录过程。数据采集是计算机与外部物理世界联系的桥梁,具有十分重要的作用。
Abstract Widely used in computers today, the importance of data collection is very significant. The so-called data acquisition refers to the various parameters of the measured object (physical, chemical and biomass) to make the appropriate conversion through a variety of sensors, through the signal conditioning, sampling, quantization, coding, transmission and other steps, and finally sent to the controller (computer) for data processing and storage process. Data acquisition is the bridge of computer and the external physical world, plays a very important role.
一、绪论
带无线通信数据采集器,随着无线通信的数据采集,它是数字测量技术,把连续的模拟量(直流输入电压)转换成不连续的离散的数字形式,并显示。传统的模拟电压表由于设计较复杂,精度较低,不适合一般应用。而采用单片机设计的数字电压表,以其精度高、抗干扰能力强、可扩展性强、集成方便、价格低廉等优点得到了普遍应用,也可以与PC机的实时通信。目前,数字电压表是不同的A / D转换器,已广泛应用于电子测量,工业自动化仪表的智能化测量领域。本章详细介绍了A/D转换单元电路的设计从A/D转换的基本原理
随着微处理技术的快速发展,数据采集系统在工业生产中得到了广泛的应用。数据采集技术是信息科学的一个重要分支,目前,该技术广泛应用于雷达、通信、水声处理、遥感控制、地质勘探、震动工程、无损检测、语音处理、智能仪器设计、工业自动控制以及光学工程和生物医学工程等广泛科学研究和应用领域。数据采集系统的任务,具体地说,就是传感器从被测对象获取有用信息,并将其输出信号转换为计算机能识别的数字信号,然后送入计算机进行相应的处理,得出所需的数据。同时,将计算得到的数据进行显示、储存或打印,以便实现对某些物理量的监视。
毕业设计说明书目录
一. 绪论……………………………………………………………………2
二. 系统总体设计…………………………………………………………2
三. 系统硬件设计………………………………………………………3
1.A/D转换器的基本原理……………………………………………3
2.单片机控制设计和论证……………………………………………6
3.TLC 1549 A/D转换器………………………………………………11
4.TCL 1549与单片机的连接…………………………………………11
5.TLC 1549的工作方式与时序………………………………………12
6.无线通信模块…………………………………………………………13
7.显示模块………………………………………………………………15
四.系统软件设计……………………………………………………………15
4.1程序流程……………………………………………………………15
4.2程序……………………………………………………………………19
五.软硬件系统的调试………………………………………………………25
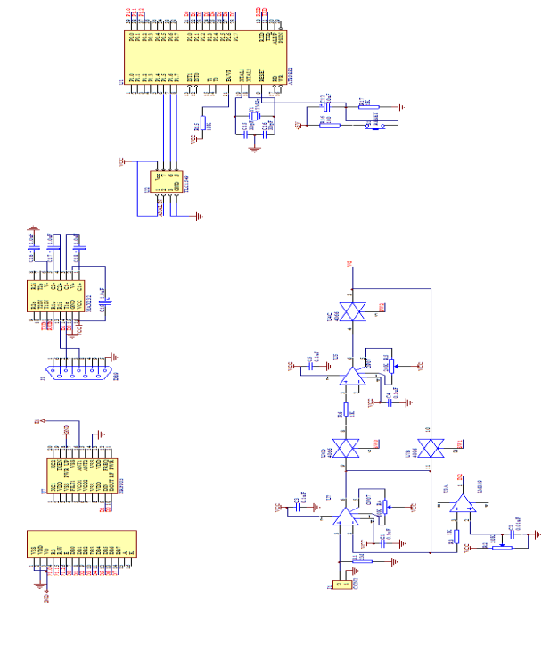
六. 附录(原理图)……………………………………………………………28
七.参考文献…………………………………………………………………29
八.总结………………………………………………………………………30
参考文献
1.杜伟略,80C51单片机及接口技术.化学工业出版社
2.杨志忠,数字电子技术.高等教育出版社
3.王静霞,单片机应用技术.电子工业出版社
4.曹建平,智能化仪器原理及应用.西安电子科技大学出版社
5.魏伟,51单片机C语言开发与应用设计. 化学工业出版社
6.樊明龙,单片机原理与应用.化学工业出版社



















