基于蓝牙技术的照明控制系统设计
摘要:随着科技的发展,社会的进步,人们对于低碳环保的理念的重要性不断的增强。目前,社会上在人们家中依然在使用着白炽灯,日光灯等作为光源。这些都是手动调光,耗能量也比较大,因为存在着浪费。本文的设计就是以单片机为主,通过蓝牙模块,在声控模块和光敏模块的基础上对灯进行调节光照。本次设计既可以做到节约能源,环保,并且存在实用价值,在生活中能够用的到。并且大部分小区已经应用了声控楼道灯。
关键词:单片机;蓝牙;环保
Lighting control system design based on blueteeth
Abstract:In accordance with the development of science and technology progress, low carbon society, we must further increase the environmental protection. Now, the fluorescent lamp, the lamp is still home. This is a relatively large, the energy consumption is relatively large. What you are doing you there, this is the design of a single computer audio control module, control module, light adjustment. Energy saving, environmental protection, this design practical value can be realized. 
Key word:Singlechip;Bluetooth;environmental protection
目录
第一章 绪论	3
第二章  照明控制系统的总体设计	5
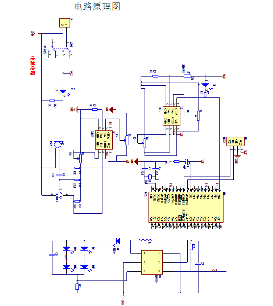
第三章 照明控制系统模块硬件电路设计	7
3.1 蓝牙控制电路设计	7
3.2 声音传感电路设计	9
3.3 灯泡调光电路设计	11
第四章 照明控制系统的模块软件设计	16
4.1蓝牙控制模块软件设计	16
4.2声音传感模块软件设计	18
4.3灯泡调光模块软件设计	21
第五章 照明控制系统软硬件调试	26
5.1  照明控制系统软件调试	26
5.2照明控制系统软件调试	28
第七章  总结	31
参考文献	33
附录	34
第一章 绪论
随着社会的不断发展不断地进步,人类对于低碳已经有了进一步的认识并且逐步的接受了,并且从很多方面人们已经认识到低碳的重要性,也对环保更多的关注。很多电子厂就从这一方面出手,通过利用声音或者光线的强弱,来控制开关的闭合与开路,来达到节约资源和降低能量的消耗,达到低碳环保。
自从1998年科学家们提出来蓝牙技术以来,蓝牙技术不断地发展而且特别迅速。它作为一种无线,短距离的传输,受到全世界各国专家和制造商广泛研究。蓝牙技术在业界得到广泛的关注,并且能够得到消费者的认可,这就能够让蓝牙继续得到跟好的研究与发展。
21世纪的到来,标志着智能化时代的到来,目前随着科技的迅猛快速发展,蓝牙的技术也趋于成熟。蓝牙技术不仅仅使用在智能手机,笔记本电脑,而且也应用在现在的摄像机,打印机,投影仪,许多智能家电等一些设备都会使用蓝牙来为了实现无限连通。
设计师们设计蓝牙的目的就是将智能手机、笔记本电脑等一些电子产品以及各种数字化设备通过一种体积小的,成本低的无线通信技术连接起来从而舍弃光缆。这就形成了一种个人的网络,使在蓝牙范围内各种电子产品以及数字化设备都能够相互连接起来,目的就是为了达到资源共享的地步。用普通点来说蓝牙技术就是使那些可以随身携带的智能话产品比如手机笔记本电脑等一些设备,不再依赖于电缆就能上网以及相互连接。也能使设备无线上网,而且随着科技的发展,它的应用也会越来越广,就目前来说,汽车,智能家电等更多的智能产品都已经应用,已经祖春刚一个巨大的无线通信网络。
科技的快速发展导致了环境越来越差,所以现在头提倡低碳环保,而声控台灯也是其中最典型的,最贴合人们生活的一种环保产品。现在小区楼道都可根据声音来开关楼道里的灯。其中声控台灯也是根据这一原理,通过声音来控制声音的大小来控制开关。
21世纪,是科技快速发展的世纪,随着科技的发展,智能化设备也越来约多样化和成熟。蓝牙的技术也将会应用在更多的领域随。随着智能手机的快速发展,蓝牙技术将注定会在未来的科技发展中大放光彩。。再工业上,大大提高了人们的工作效率,节省了部分的开支,虽然蓝牙技术只是无线技术上的一个分支,但是相较于其它的无线技术,它会更有实用价值,也更具有研究价值。
蓝牙灯可以延长灯的使用寿命,以前的灯损坏的时候大部分是因为电压过高,而蓝牙照明可以设定系统的正常电压,以防电压高对灯的损害,,因此延长了灯的使用寿命。
蓝牙照明相比与之前的照明大大节约了能源。采用自适应的照明控制方式有助于提高照明系统的工作效率,比如,有人出现灯就亮,没人时灯就熄灭,周围亮度低的话,蓝牙照明就会相对低,反之则蓝牙照明会强一点。对于人们大大节省了开支,节约了能源。节约能源也是现在可持续发展的重要因素。
从胡锦涛总书记开始就提倡科学发展观,并且在这么多年,人们始终没有忘记这个。这就意味着节约能源的重要性,从风力发电,水利发电,太阳能的运用,都可以看出人们的重视,科学家的不屑努力同样更为中亚。这就能使这项技术能够继续研究下去。
国内外研究现状,分析国内市场的未来前景,发现在我国发展的初期,越来越多的智能设备出现在如今的消费市场,也有越来越多的企业致力于智能设备的开发。但是我国的智能市场仍受到限制,人们认知的局限,人们消费水平的局限等等,以致很难拓展更开阔的销售市场,因此不利于照明商场业的生长。就我国的照明市场来看,照明市场百花齐放,风格迥异,主要可以分为:联网控制类,自动开关类,感应调节类,附加功能等多类。其中附加功能类别是指将别的物品或其他电器的功能整合到照明系统中,例如自动播放音乐、智能叫醒功能、智能开关电器设备等功能。感应调节主要用于根据周围环境自动调节照明的亮度、色度去符合具体环境的要求。自动开关则是可以根据时间实现,白天关晚上开,有人开无人关等。
第二章  照明控制系统的总体设计
本次设计一共分为设计模块,分别为蓝牙模块、光敏模块、声音模块和LED 模以及一个控制单元模块。系统基于便捷,容易操作,能有简单实现台灯的开关与明亮。其中控制单元负责连接各个单元,起着人们大脑的作用,在这里我会选用最常见的AT89C51这款单片机,该单片机中有一个8位的微处理器,与通用的微处理器基本相同,只是增加了面向控制的处理功能。
参考文献
[1]张园 尚秀妮 魏红陶 金通 徐洁娟.基于单片机的幼儿智能台灯设计[J]. 南京信息职业技术学院:《科教导刊》2016年16期
[2]于泓博.蓝牙协议分析及其在蓝牙耳机中的应用[C].西安:西安工程大学,2006
[3]赵霄. 无线蓝牙通信协议架构体系的分析[J]. 江西省民政学校:中文信息, 2017年5期
[4]徐建军. MCS-51系统单片机应用及接口技术第二章[M]. 北京:人民邮电出版社,2003-6-1

 
						
 
				  
					        
							



















 
					        
					 
					 
					