基于AT89C51单片机串口与PC机进行数据传输的人体健康参数智能检测系统设计
摘要:本设计主要是以AT89C51单片机为中心元件开展工作,当系统检测到键盘电路发出命令是,开始调用相关的程序以及模块开始完成相应的命令。它的一个硬件设施主要包涵:体温测量模块,心率测量模块,血压测量模块,报警处置模块,显示模块等。软件则包涵:系统的整体流程图,主程序以及各各模块的子程序。本系统可以分别对人体的体温、心率、血压、进行检测,并给出报告,且在数据出现异常的时候进行报警,同时存入数据库供随时回放,并利用串口与PC机进行数据传输,将存储的数据进行打印供使用者参考。
关键词:AT89C51;电路;健康检测;
Design of Intelligent Monitoring System for
Human Health Parameters
Abstract: This design is mainly based on the AT89C51 MCU as the central component. When the system detects the command of the keyboard circuit, it starts to call the related programs and the modules begin to complete the corresponding commands. One of its hardware facilities includes: body temperature measurement module, heart rate measurement module, blood pressure measurement module, alarm disposal module, display module and so on. The software includes: the whole flow chart of the system, the main program and the subroutines of each module. This system can detect the body's body temperature, heart rate, blood pressure, and give a report, and give an alarm when the data is abnormal, and save the data at any time, and use the serial port and PC to carry out the data transmission, and print the stored data for the user's reference.
Keywords:AT89C51;Circuit;Health inspection
目录
1 引言 1
2 总体方案设计 2
2.1 设计思路 2
2.2 方案选择 2
2.2.1 单片机选择 2
2.2.2 传感器选择 2
3 硬件电路设计和论证 2
3.1 单片机最小系统 2
3.2 温度检测模块 3
3.3 心率检测模块 4
3.4 血压检测模块 4
3.5 报警处理模块 5
3.6显示模块 5
3.7按键模块 6
4 软件设计 6
4.1主程序流程图 6
4.2体温检测子程序流程图 7
4.3心率检测子程序流程图 8
4.4血压检测子程序流程图 9
4.5键盘电路子程序流程图 10
5 系统仿真与调试 11
5.1 仿真软件 11
5.2 程序调试 12
5.3 系统仿真 12
5.4 结果分析 13
6 总结与展望 13
6.1总结 13
6.2展望 14
参考文献 15
致谢 17
附录 18
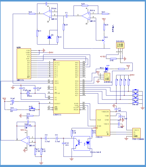
1 电路原理图 18
1 引言
在人类历史上,每一次的科技进步都极大地推动了社会进步和生产力发展。信息技术的发展作为当今时代最主要最重要的资源,不分时域,不分时空,无处不在,无处不有。科技力量的进步可以说是人类智慧的结晶。人类的智慧源远流长。从远古时期的中国四大发明到第一次技术第二次技术的革命。都在为当今社会的发展奠定着基础。
但是一种形式的形成都是有两面性的。社会科技的快速发展,也给人们带来了一些负面的影响。人们长期接触科技力量带给我们的快捷,同时也形成了一些不好的习惯,比如:早上急匆匆的赶去上班,然后经常不吃早饭,又或者是项目不达标,为了使项目能够达标然后每天熬着夜奋斗着。科技力量的快速发展推动着社会步伐的不断加快,但是再能跑的兔子也会有累的时候,于是当人们开始逐年的透支着自己的身体的同时,很多慢性疾病也在悄悄的潜入我们的身体。好比:高血糖、高血压、高血脂、糖尿病等等,这些慢性疾病一步一步捣毁着咱们的身体防线,使脑、心、肾等重要脏器形成损害,这不仅影响我们的活动能力,而且无疑也是增加了家庭的负担。并且这些慢性疾病不知不觉的开始转向年轻化,现在青少年的人群生活作息时间最为不规律,也许现在身体没有反应,但是等到真正尝试到这些不规律的生活所带给我们的害处的时候,也许早已为时已晚,得不到及时的控制。
我们敬爱的习大大也在十九大的报告上提出全民健身的口号,因为社会疾病化开始增多,人们每天只知道享受着科技带给我们的好处,但是在享受的同时却不知道人类的基本生存能力却在一步一步退化。人们的身体得不到锻炼,防御系统也是微不足道。所以很容易带来一些慢性疾病的困扰。专家建议:适当进行户外活动是有益于延缓衰来,增强体质,提高人体营养的摄入也是很有必要的,因为它可以增强我们的防御系统。因此养生也由此诞生,人们开始越来越注重自身的健康,也开始定期的专业机构对自身的身体进行健康监测,一方面是为了预防,一方面也是为了安心。但是去专业机构检测总是很麻烦,一是需要耗费相应的时间,二是设备不够便捷,需要一个一个的去检查。这无疑是给我们带来了一些麻烦。人类的智慧总是与时俱进的,因此,一些便携的智能监测设备开始诞在社会上得到推广,比如:体脂秤、电子血压计,血糖测量仪等。由于它们操作简单方便,很快开始受到人们的青睐。但是这些设备的通用性很大,当人们需要随时检测各种健康指标,则必须携带各种检测设备,不然没办法检测全部的健康指数,这就给我们造成了不必要的麻烦。 而本人设计的这智能检测设备,是集各项检测系统为一体,可以同时对身体的各项指标进行检测并给出报告,更大的提高了工作的效率。在快捷方便的基础上同时也缩小了体积,减少了不必要的麻烦,提高了整体的实用性。
我们将人体的生理信号的测量方法从医疗技术中提取到个人生活中对社会的发展以及我们的身体健康水平是有很大意义的。
想要使人体的生命特征信号常年保持正常的状态,除了人体在进行一些生命上活动(健身),同时也必须定期对自身的情况进行了解以及分析,从而才能更好提高我们自身的身体素质,预防一些慢性疾病的潜入。只有实时定期的了解我们自身的身体情况,才可以使我们能更好的预防慢性疾病的发生,从使人们达到更加健康的状态,减轻家庭以及社会的负担。
2 总体方案设计
本设计主要是以单片机AT89C51为核心,协同体温、血压、心率传感器,以及键盘电路、报警电路设计的一款便携式的智能检测装备,可以随时的对人体血压;温度;心率进行检测。并能够及时给出数据供使用者进行身体健康参数的自我评估,当一些参数超出正常值的时候,系统会发出报警来提醒人们,提醒人们开始控制。本设计的完成无疑是对社会发展的一种贡献,一方面推动社会的快速发展,减轻社会的负担,另一方面也给人们带来了方便,减轻了家庭的负担。
2.1 设计思路
本设计主要是以AT 89C51单片机为整个系统的控制元件展开工作,当系统读取到键盘电路发出的指令时,系统便开始调用想用的传感器以及子程序开始进行数据的采集,当采集到信息之后便开始反馈到电路进行数据的分析整理。当各项身体参数处于正常值的时候,显示模块显示相应的数值供使用者参考,当所测得的数值不处于正常值的范围内,则经由报警电路进行报警处理再经显示模块显示数值,提醒使用者数据不在正常值的范围内。
设计系统主要分为三种工作模式:分别是体温检测,心率检测,血压检测。由键盘电路来进行整体的控制。体温检测电路是利用DS18B20温度传感器进行温度采集,然后将采集到的信号传输至单片机进行分析至显示电路,当温度不在正常值范围的时候,报警电路进行报警,然后显示数值。当温度属于正常值时候则直接显示数值。心率检测则是利用光电检测技术对人体进行数据检测,利用血液是高度不透明的液体进行数据采集传输至单片机进行数据计算分析。整体的采集时间是非常快的,减少了人们不必要的麻烦。当心率传感器检测到的数值也是正常值的时候,同样传输至显示电路进行数值显示,当数值不在正常范围内,进行报警处理,并显示数值。血压检测模块则是采用ASDX001压力传感器开展工作,当系统检测到键盘电路发出检测血压的指示后,血压传感器开始工作并采集数据。当血压值高出设置值的时候同样反馈到报警电路,若数值正常,则经由显示模块显示数值。
参考文献
[1] 陈浩元.科技书刊标准化18讲[M].北京:北京师范大学出版社,2000.
[2] 许强,强力,吴宏亮,等.砂田水热及减尘效应研究[J].宁夏大学学报:自然科学版,2009,30(2):180-182.
[3] 张永虎.Bα空间上算子逼近[D].银川:宁夏大学,1997.
[4] BANG S. Active earth pressure behind retaining walls[J]. Journal of Geotechnical Engineering, 1985, 111(3): 407-412 [5] HELD M,KLOSOWSKIJT J T,MITCHELL J S B. Evaluation of collision detection methods for virtual reality fly throughs[C]//Proceedings of the Senenth Canadian Conference on Computational Geometry, Quebec:Spring,1995:205-210. [6] 于广云,李宏波.塌陷区抗变形公路路面结构:中国,ZL200520070646.3[P].2006-05-10.
[7] 中国科学院水利部水不保持研究所.黄河流域水文泥沙数据库[DB/OL].[2006-07-25]. http://www. loess.csdb.cn/hyd/user/index.jsp.
[8] 杭和平,绍明刚单片机原理与应用(第2版) ;机械工业出版社; 第2版 2018
[9] 吴建平,传感器原理及应用(第三版); 机械工业出版社; 第3版 2016
[10] 姚泰 , 赵志奇 , 朱大年 , 杨雄里 ,人体生理学;人民卫生出版社; 第4版 2015
[11] 吴险峰 ,51单片机项目教程(C语言版);人民邮电出版社; 第1版 2016
[12] 胡汉才,单片机原理及其接口技术(第四版);清华大学出版社; 第4版 2018
[13] 张杰 , 宋戈 , 黄鹤松, 员玉良 ;51单片机应用开发范例大全(第3版);人民邮电出版社; 第3版 2016




















