基于STC89C51单片机非接触式水位自动检测告警系统设计与KEIL仿真
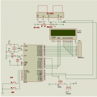
摘要:本课题以“非接触式水位自动检测告警系统”作为研究课题,实现了对水位进行非接触式测量并将检测到的结果通过液晶进行显示,使用按键能够设置告警水位数值,当检测水位超预定值时能够声音告警。本系统硬件包括以STC89C51为核心的主控模块,采用HC-SR04实现的超声波测距模块,采用LCD1602的显示模块以及蜂鸣器告警模块。系统软件以KEIL作为开发环境,包括超声波测距子程序、液晶显示子程序、按键扫描子程序和声音报警子程序。通过硬件检测、软件调试以及软硬件联调,系统的测量范围达到了0.10-6.00m,精度达到了1cm,满足了设计要求。
关键词:超声波测距;单片机控制系统;水位测量;
Design of Non-contact Automatic Water Level Detection and Warning System
Abstract:This paper takes "non-contact water level automatic detection and warning system" as the research topic, realizes the non-contact measurement of water level and displays the detected results through liquid crystal, uses keys to set the alarm water level value, and can sound alarm when the detection water level exceeds the predetermined value. The hardware of the system includes the main control module with STC89C51 as the core, the ultrasonic ranging module with HC-SR04, the display module with LCD1602 and the buzzer alarm module. KEIL is used as the development environment of the system software, including ultrasonic ranging subroutine, LCD display subroutine, key scan subroutine and sound alarm subroutine. Through hardware testing, software debugging and software-hardware debugging, the measurement range of the system reaches 0.10-6.00m, and the accuracy reaches 1cm, which meets the design requirements.
Keywords: Ultrasound Ranging; Single Chip Microcomputer Control System; Water Level Measurement;
目录
第一章 绪论 1
1.1 水位自动检测报警系统的发展背景 1
1.2 水位自动检测报警系统的国内外发展现状 2
1.3 本课题主要研究内容 2
第二章 水位自动检测报警系统的方案设计 3
2.1 应用场景 3
2.2 超声波测距原理设计 3
2.3 方案选择 4
第三章 系统硬件设计 6
3.1 水位自动检测报警系统主控电路设计 6
3.1.1 单片机的选型 6
3.1.2 STC89C51单片机简介 6
3.1.3 最小系统电路设计 7
3.2 水位测量电路设计 8
3.2.1 超声波传感器选型 8
3.2.2 HC-SR04超声波传感器简介 9
3.2.3 水位测量电路设计 10
3.3 参数显示电路设计 12
3.3.1 显示器选型 12
3.3.2 LCD1602点阵屏幕简介 12
3.3.3 LCD1602显示电路设计 14
3.4 有源蜂鸣器电路设计 15
3.4.1 有源蜂鸣器简介 15
3.4.2 蜂鸣器报警电路设计 16
3.5 按键电路设计 16
第四章 系统软件设计 18
4.1 水位自动检测报警系统的主程序流程设计 18
4.2 超声波发射和接收子程序流程设计 19
4.3 LCD1602液晶屏显示子程序设计 20
4.4 有源蜂鸣器子程序流程设计 20
第五章 系统调试与仿真 22
第六章 总结 25
致谢 26
参考文献 27
附录一 原理图 28
附录二 源程序 29
第一章绪论
1.1水位自动检测报警系统的发展背景
在现代科技的发展下,水位的自动检测越来越重要,比如测量水杯里的水或者测量实验所需的液体多少等;但有些情况下所测的液体是无法直接测量,并且无法一直守在那里,比如比如水库里的水是否超过警戒线,再比如对腐蚀性液体的液位测量,这些都需要用到水位的自动检测告警系统。
最初水位自动检测报警控制系统的结构功能非常简单,与现如今的微处理器内核架构的智能化系统相差较远,这种最初的系统只能够进行简单的信号接收或者中低速的信号比较等一些初级运算,很难能够实现一些复杂的逻辑运算,从而也就无法实现一些需要借助高运算能力作为前提条件的智能功能,此时的水位自动检测报警控制系统内部电路大部分结构由晶体管等一些基本元器件来进行搭建,由于在电路布局时这些分散的器件之间需要隔开一定的空间间隙,因此在元器件较多时,整个水位自动检测报警控制系统内部的外部体积非常大,所以外部的温度环境因素很容易干扰到系统内部电路的正常工作。
现如今的水位自动检测报警控制系统已经发展到了数据处理高速化、性能功能智能化以及电路密度集成化的阶段,整个内部电路架构以高速数字处理芯片作为内部核心,通过具有32位数据处理能力的微处理器芯片实现对整个系统的控制,对于接收信号全部采用数字化处理,由于数字信号比模拟信号具有更高的防干扰优点,所以水位自动检测报警控制系统在整个处理过程能够保持低误码率、高正确率的功能执行。通过对当前市面上大多数水位自动检测报警控制系统进行观察和资料翻阅后可以发现,在水位自动检测报警控制系统发展到当今这个阶段,内部微处理器芯片自身的性能、传感器的性能以及内部程序代码的高效性三个因素决定着水位自动检测报警控制系统的关键核心功能,要实现性能更高的系统,需要同时满足这些条件。
现如今的水位自动检测报警控制系统已经实现了大规模的数字化,很少有设计者会再采用传统的模拟电路架构,全数字化架构的优点非常显著,对于系统本身来说,工作性能稳定,极少可能会受到外部环境因素的影响;系统的功能优化非常容易实现,只需要对微处理器芯片内部的程序代码进行重新烧录即可快速的实现产品的更新换代或者缺陷修复,本课题就将以这种数字式的水位自动检测报警控制系统作为研究对象,设计一款满足课题要求的系统。
本课题所说的这种水位自动检测报警控制系统在当前的发展现状下主要是通过单片机等微处理器作为其内部的主控核心,将高性能的CPU嵌入后,通过CPU对外部高性能的传感器模块组以及其他功能芯片进行有序的驱动后,实现对系统外部输入信号的接收,随后通过CPU内部高性能的运算模块实现对信号的处理并产生输出结果,通过对输出模块的驱动从而用户可以得到处理结果。
1.2水位自动检测报警系统的国内外发展现状
目前国内外对于水位自动检测报警控制系统的研究方法侧重点有所差别,国外的研究者主要将研究重心放在了如何研发出更高性能的微处理器并发挥出其最大的性能,使得微处理器芯片能够在水位自动检测报警控制系统中发挥出最大的控制功效,从而实现非常智能的功能。
国内的研究者则主要将重点放在了对新型传感器的研发,到目前为止已经研发出了多种用于水位自动检测报警控制系统中的传感器,这些传感器在外形体积、功耗性能以及使用稳定性等参数方面都具有突出的表现。
根据最近一份关于目前市面上水位自动检测报警控制系统产品竞争力的调查报告显示,无论是国内还是国外的高端水位自动检测报警系统产品在目前的市场上都占有相当的份额,由于国内最近几年加紧了对于水位自动检测报警控制系统的研究,进步速度非常快,取得的研究成果非常丰硕,所以在国际上具有较大的竞争力。
1.3本课题主要研究内容
本课题将要研究的是一款能够实现液晶显示、发送报警和快速检测水位等功能的非接触式水位自动检测报警控制系统,这款系统是基于STC89C51单片机开发平台而设计实现的。
参考文献
[1]徐惠民,安德宁.单片微型计算机原理接口及应用[M].北京:北京邮电大学出版社,2016.10
[2]周坚,单片机轻松入门[M].北京:北京航空航天出版社,2016.02
[3]胡辉.王晓,戴永成.单片机原理及应用设计[M].北京:中国水利水电出版社,2016.P6,P181
[4]薛均义,张彦斌,虞鹤松,樊波.凌阳十六位单片机原理及应用,2014年,北京航空航天大学出版社
[5]李玉峰,倪虹霞.MCS-51系列单片机原理与接口技术[M].北京:人民邮电出版社,2016.02
[6]杜洋.爱上单片机[M].北京:人民邮电出版社,2016.10
[7]侯媛彬等,凌阳单片机原理及其毕业设计精选2014年,科学出版社
[8]李文庆.CadenceAllegro16.6实战必备教程.电子工业出版社.2015.6
[9]梁森,王侃夫,黄杭美.自动检测与转换技术[M].北京:机械工业出版社.2014:61-63.
[10]全国大学生电子设计竞赛组委会编.第五届全国大学生电子设计竞赛获奖作品选编(2014),北京:北京理工大学出版社,2014.11
[11]贾冬义.基于STC89C52单片机的非接触式水位测量设计[J].河套学院学报.2017(01)
[12]贾冬义.基于单片机的水位测量系统设计[J].价值工程.2016(30)
[13]宋宝林.基于单片机的水箱水位及温度控制系统[J].自动化应用.2017(02)
[14]史德林.水位测量控制系统应用单片机的设计研究[J].品牌.2014(11)
[15]崔艳召,何欣,杜以强.水位测量电路的软硬件设计与实现[J].微型机与应用.2014(21)
[16]吴再群.基于单片机的水位控制系统[J].电子科技.2013(06)
[17]张学中,王秀俊.基于单片机At89S52水位测量控制[J].农业装备技术.2014(03)
[18]黄海军,余修武,李杨,余员琴.无线传感器网络技术在江河水位监测中的应用[J].煤炭技术.2015(04)
[19]臧大进,刘增良,高干,杨入超.基于物联网的水位测量系统设计与实现[J].襄樊学院学报.2015(11)




















