汽车雨刷器电机运行监测仪的设计与实现
摘  要
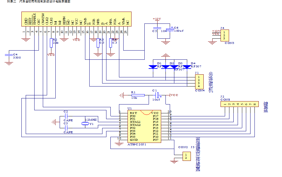
本设计主要完成以传感器作为检测器并通过软件的设计实现适时地对雨刷电机的转停、正转及反转,从而实现对汽车雨刷的自动控制。这次设计是传感器技术和现代控制技术在在汽车制造业中的应用,并且设计中运用步进电机代替传统的雨刷电机,通过传感器检测到的雨量大小的信号,把信号输入单片机AT89C51中通过程序控制步进电机的启动、电机转动速度及正反转时间。设计中运用TA8435H作为步进电机的驱动芯片,其是脉宽调制式斩波驱动方式,这样能克服步进电机在低频工作时,会有振动大、噪声大的缺点。此设计能免去驾驶员对雨刷的反复操作,提高了驾驶的安全性和舒适性,减少由于驾驶员对雨刷操作带来的交通事故,也大大提高了汽车雨刷运行的可靠度。
    关键词:汽车自动雨刷控制系统,单片机,传感器,步进电机
前  言
在汽车制造业飞速发展的今天,汽车中已经安装了越来越多的自动控制系统增加主动和被动安全性。据统计,全世界雨天行车有7%的事故是由于驾驶员手动操作雨刷引起的,所以,一种具有极高可靠性能的汽车自动雨刷控制系统显的非常的重要,汽车自动雨刷控制系统使驾驶员免除手动操作雨刷的麻烦,有效地提高了雨天行车的安全性和雨刷的可靠度。国内外许多汽车厂商研制以雨水传感器为基础的汽车自动雨刷控制系统,来代替传统的机械结构的雨刮器,但不是价格昂贵就是系统不完善。现在开发的汽车雨刷控制系统中,将雨滴传感器检出的雨水强度实成时测量值变电信号,根据电信号的大小,自动设定雨刮器工作的时间间隔,控制雨刮器动作。目前市场上的雨水传感器大都是依据以下三种工作原理制成的:利用压电振子的传感器、利用静电电容的传感器、利用光强变化的传感器与控制器相连接,控制雨刷电机的工作。第一种和第二种是要把雨水传感器安装在汽车的外面,雨滴直接滴在传感器上,第三种把雨水传感器安装在风挡玻璃驾驶室上,第三种把雨水传感器安装在风挡玻璃驾驶室一侧,通过雨滴滴落在玻璃上引起反射光强的变化感应传感器。
本次设计的汽车自动雨刷控制系统是基于AT89C51单片机、汽车雨量传感器和雨刷电机并通过软硬件的设计综合实现的。而且本系统中采用步进电机取代传统的雨刷电机(传统雨刷电机为直流电机),目的是运用步进电机控制精度高等特点,使系统更加的稳定可靠。本次设计也综合应用之前学校所学的单片机、微机控制、电路设计、电机拖动等方面的知识,进一步了巩固我们的本专业知识。考虑到设计成本,设计运用的这些材料相对于其他同类产品价格非常底。此次设计中我们采用了单片机系统的微处理器AT89C51芯片、TA8435H步进电机驱动芯片等硬件,而且它们具有集成化,智能化,高精度,高性能,高可靠性和低价格等优点。所以汽车自动雨刷控制系统是个值得推广的一种方法,且具有很好的市场推广价值。
摘  要	- 1 -
前  言	- 2 -
第一章  汽车自动雨刷控制系统总体设计和主要特点	- 3 -
1.1 汽车自动雨刷控制系统的设计思路	- 3 -
1.2方案的选择设计与原理方框图	- 3 -
1.2.1控制方案比较	- 3 -
1.2.2 原理方框图	- 5 -
第二章 控制系统的硬件设计	- 7 -
2.1 电源电路的设计与分析	- 7 -
2.2 中央控制器 ——AT89C51	- 8 -
2.2.1  AT89C51的特点	- 9 -
2.2.2  AT89C51的功能描述	- 9 -
2.2.3  AT89C51的管角说明	- 10 -
2.3 电机控制电路分析与设计	- 12 -
2.3.1  步进电机的基本原理及特点	- 12 -
2.4 复位电路的设计	- 19 -
2.4.1  单片机复位电路基本原理及特点	- 19 -
2.4.2 单片机复位后的状态的分析	- 20 -
2.5  时钟电路的设计与工作原理分析	- 21 -
2.5.1振荡器特性	- 21 -
2.5.2 时钟电路的设计	- 22 -
2.5.3  单片机的基本时序单位	- 22 -
2.6 检测电路的设计与分析	- 23 -
2.6.1雨水传感器工作原理	- 23 -
2.6.2硬件设计与实现	- 24 -
第三章 汽车自动雨刷控制系统统软件设计	- 27 -
3.1 主程序设计	- 27 -
3.1.1主程序的初始化内容	- 27 -
3.1.2 代码转换程序	- 28 -
3.2 中断服务程序	- 28 -
3.2.1中断服务程序的设计	- 28 -
3.3检测脉冲及电机运行程序的设计	- 29 -
总   结	- 31 -
附  录	- 33 -
参 考 文 献
  [1]李华.《MCS-51系列单片机接口技术》[M].北京航空航天大学出版社.1993.20~70.
[2]李光飞.《单片机课程设计实例指导》[M].北京航空航天大学出版社 . 2004.50~65.
[3]高光天.《模数转换器应用技术》[M].2001年第1版.科学技术出版社.2001.
[4]杨振江,孙占彪,王曙光.《智能仪器与数据采集系统中的新器件及应用》[M]. 2001.年第1版.西安电子科技大学出版社.2001.
[5]杨光友,朱宏辉.《单片微型计算机原理及接口技术》[M].2002年2月第1版.中国水利水电出版社.2002.70~110.
[6]沈红卫.《单片机应用系统设计实例与分析》[M].北京航空航天大学出版社. 2003
[7] 谢少荣,蒋蓁,罗均等. 现代控制与驱动技术[M].第一版. 北京:化学工业出版社,      2005.
[8] 杨帮文. 现代新潮传感器应用手册[M].第一版. 北京:机械工业出版社,2006.80~120.
[9] 陈有卿,谢刚等. 新颖电子模块应用手册[M].第一版. 北京:机械工业出版社,2003.
[10] 孙建忠,白凤仙. 特种电机及其控制[M].第一版. 北京:中国水利水电出版社,2005.76~120.
[11] 邱阿瑞. 电机与电力拖动[M].第一版. 北京:电子工业出版社,2002.125~180.
[12] 江思敏,姚鹏翼,胡荣等.Protel电路设计教程[M].第一版. 北京:清华大学出版社,2002.

 
						
 
				  
					        
							



















 
					        
					 
					 
					